1. [雲端加值發票平台]申請文件

1. [雲端加值發票平台]申請文件

思圖POS有跟兩家電子發票加值平台合作.

第一家為此雲端加值發票平台,此費用都是由雲端收取,發票也由雲端開立給貴司:
第二家為汎宇加值發票平台,此費用都是跟思圖收取,發票也由思圖開立給貴司[這種可以依照總店決定要開哪一間抬頭統編,不一定要以像雲端平台一樣只能依照申請的統編來做開立發票,申請的發票為分店,開立月費的發票統編可以為總公司],

第二家申請資訊請詳看下一則   
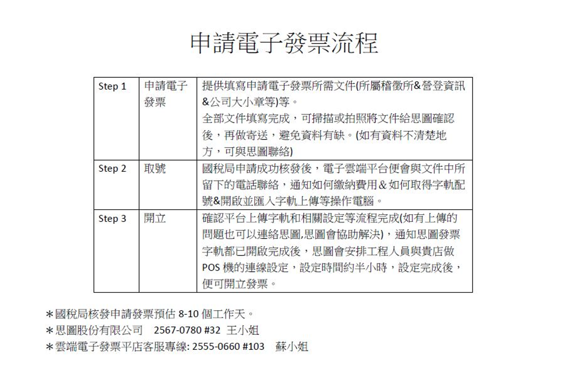
以下為雲端加值發票平台申請文件的資訊:

 

【國稅局申請文件】※

蓋章處請務必大小章用印

•電子發票字軌號碼申請書:一份

務必記得填寫第一頁的字軌號碼申請組數,請估算一期(二個月)的使用量,

一組可開立50張發票,建議多申請幾組,避免旺季時發票不夠使用。

•附件一、使用電子發票承諾書一份 大小章

•附件二、電子發票開立(POS)系統檢測表:一份

第一頁上方填寫貴司資料,第四頁右下 營業人蓋章欄位蓋大小章

•附件三、電子發票證明聯採用感熱紙切結書一份

•附件四、總機構代其他固定營業場所申請電子發票字軌號碼明細總表

(如無分支機構,無須填寫)

•附件五、電子發票配號查詢下載委任書:一份下方營業人蓋章欄位蓋大小章

•委託書一份【雲端電子發票服務申請文件】 大小章

•電子發票加值服務合約書:兩份 合約乙方資料右邊空白處需蓋大小章

雲端行動科技電子發票服務申請書API版本:一份 大小章

 

填寫完可以拍照或掃描給我們確認一下是否有缺件的狀況,確認沒有問題,再做紙本寄件的動作,以防來回補件狀況發生。



2. 財政部申請發票下來,取號的前置作業由客戶端進行,雲端會撥打電話給客戶協助取號等前置作業動作,並要先完成設定繳款的動作,

3. 繳款與前置作業完成,雲端會通知思圖設定發票的KEY值,有這個KEY值思圖才可設定。 

 



    • Related Articles

    • 2. [汎宇電子發票加值平台]申請文件

      上則有介紹雲端申請辦法,這則為汎宇申請辦法 思圖POS有跟兩家電子發票加值平台合作. 第一家為此雲端加值發票平台,此費用都是由雲端收取,發票也由雲端開立給貴司: 汎宇加值發票平台,設定費用與月費都是跟思圖收取,發票也由思圖開立給貴司[這種可以依照總店決定要開哪一間抬頭統編,不一定要以像雲端平台一樣只能依照申請的統編來做開立發票,申請的發票為分店,開立月費的發票統編可以為總公司] 1. 請先跟思圖回簽電子發票報價單,請填寫店家名稱與之後思圖每個月初跟貴司請款的發票抬頭與統編,如附檔後, ...